• Volume 47,Issue 7,2024 Table of Contents
    Select All
    Display Type: |
    • >Mechanical and Electrical Engineering
    • Research status of helicopter variable rotor speed technology

      2024, 47(7):1-20. DOI: 10.11835/j.issn.1000-582X.2022.101

      Abstract (515) HTML (716) PDF 3.07 M (780) Comment (0) Favorites

      Abstract:Helicopters possess unique advantages such as vertical takeoff and landing, hovering, and low altitude maneuvering flight, playing crucial roles in military and civil aviation. However, issues such as low speed, high fuel consumption, limited range, and high noise levels, have become constraints on expanding the application market of helicopters in both military and civil sectors. Variable rotor speed technology offers a solution by dynamically adjusting rotor speed according to flight conditions, effectively mitigating these shortcomings and improving helicopter performance. Consequently, it has emerged as an important research area in helicopter technology. Currently, variable rotor speed technology faces numerous challenges concerning its impact on helicopter performance, optimization and control, controls derived from variable rotor speed technology, and implementation. This paper provides a summary of research findings on variable rotor speed technology, focusing on three key aspects: the impact analysis of variable rotor speed on helicopter performance, optimization and control methods, and the realization of variable rotor speed technology. The aim is to provide a valuable insights into the development of variable rotor speed technology of high-performance helicopter.

      • 0+1
      • 1+1
      • 2+1
      • 3+1
      • 4+1
      • 5+1
      • 6+1
      • 7+1
      • 8+1
      • 9+1
      • 10+1
      • 11+1
      • 12+1
      • 13+1
      • 14+1
    • Fabrication and performance characterization of the multiscaled bionic superhydrophobic structure

      2024, 47(7):21-31. DOI: 10.11835/j.issn.1000-582X.2022.123

      Abstract (505) HTML (368) PDF 3.19 M (927) Comment (0) Favorites

      Abstract:Inspired by the hydrophobic properties of the fluffs of Papaver nudicaule Linn, a multiscaled superhydrophobic structure was fabricated through a combination of 3D printing and chemical modification. The prepared structure was characterized at both micromorphological and hydrophobic levels by using scanning electron microscope and microforce instrumentation. At the macroscopic scale, the structure consists of biomimetic pillars arranged in an array on the surface, with carbon nanotube clusters adhering to the pillars to form microscopic scales. The multiscaled synergistic enhancement effect of this structure results in excellent superhydrophobicity, with a water repellency force reaching 50.68 N/m2. Compared to hydrophobic coatings and other existing methods for preparing microscopic hydrophobic structures, the proposed method is economical and straightforward. The multiscaled structure exhibits strong damage resistance and stable hydrophobicity, and is conducive to industrial production. As a result, it finds applications in various fields such as directional droplet migration, fluid drag reduction, and underwater gas exchange.

      • 0+1
      • 1+1
      • 2+1
      • 3+1
      • 4+1
      • 5+1
      • 6+1
      • 7+1
      • 8+1
      • 9+1
      • 10+1
      • 11+1
      • 12+1
      • 13+1
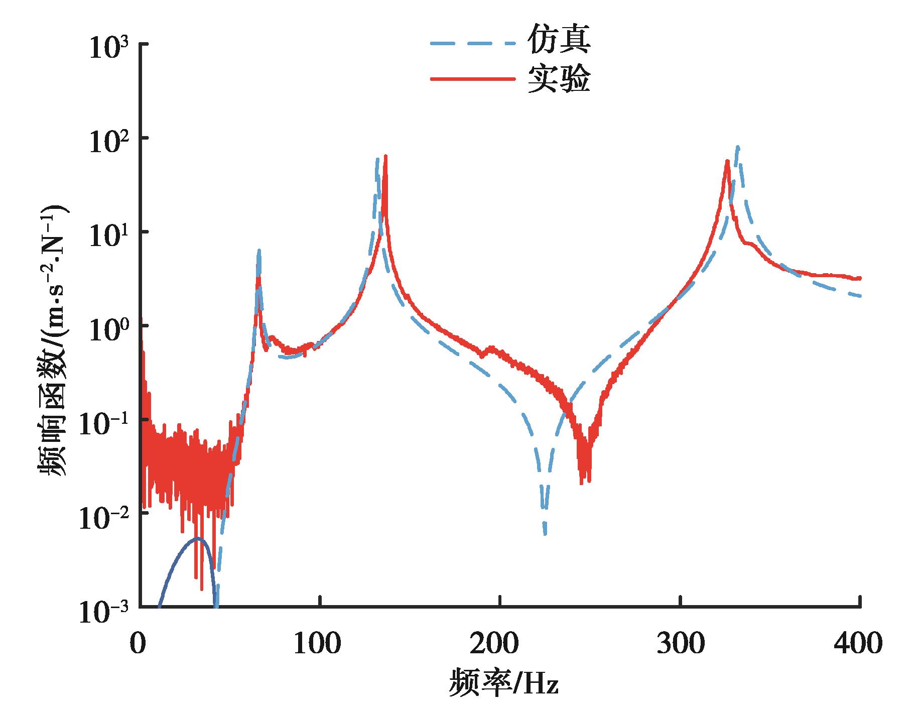
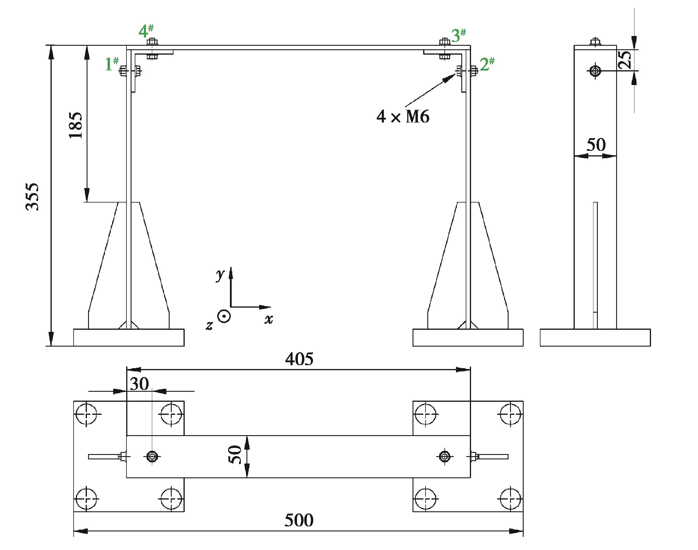
    • Calculation of frequency response function of bolted frame structures under non-uniform preload

      2024, 47(7):32-42. DOI: 10.11835/j.issn.1000-582X.2022.125

      Abstract (419) HTML (365) PDF 2.89 M (538) Comment (0) Favorites

      Abstract:Many frame structures in mechanical equipment are assembled using bolts, and variations in bolt preload can significantly affect the vibration characteristics of these structures, such as the frequency response function (FRF). This paper presents a method for calculating FRF of frame structures considering non-uniform bolt preload, based on the finite element method. A calculation formula suitable for FRF of bolted frame structures is derived based on the definition of FRF and the principle of modal superposition. By using the ANSYS platform, the simulation of bolt non-uniform preload and the extraction method of stiffness and mass matrices for frame structures with non-uniform preload are elaborated, catering to the FRF calculation requirements. The calculation procedure of FRF of bolted frame structure using ANSYS and Matlab is presented. A case study involving a frame structure with four connecting bolts is carried out to validate the proposed FRF calculation method. On this basis, the influence of bolt preload on the FRF of the frame structure is also analyzed through experiments and simulations. Results show that natural frequency and peak values of FRF increase with higher bolt preload.

      • 0+1
      • 1+1
      • 2+1
      • 3+1
      • 4+1
      • 5+1
      • 6+1
      • 7+1
      • 8+1
      • 9+1
      • 10+1
    • Molecular dynamics simulation of lubrication of space rolling bearing MoS2 film

      2024, 47(7):43-52. DOI: 10.11835/j.issn.1000-582X.2023.102

      Abstract (459) HTML (287) PDF 4.43 M (812) Comment (0) Favorites

      Abstract:The failure mechanism of molybdenum disulfide thin-film lubrication under the reciprocating motion of space rolling bearings remains unclear. This study proposed a method to analyze the thin-film lubrication process using molecular dynamics. A friction atomic model of the single-layer molybdenum disulfide film was established. The reciprocating oscillation simulation of the molybdenum disulfide film was carried out based on two important factors affecting space rolling bearing: load and ambient temperature, focusing on friction, adhesion, and wear. Simulation results reveal that friction of the Fe-Ni-Cr alloy probe on the single-layer molybdenum disulfide film exhibits stick-slip motion. The probe’s friction within the range of 20~100 nN does not induce wear on the film; however, it enhances the film’s lubrication performance during reciprocating motion. Starting from 200 nN, the probe’s friction process causes wear on the film, leading to a continuous increase in friction coefficient during reciprocating motion and a decrease in lubricating performance. The load limit for a single-layer film is found to be 400 nN, beyond which the probe pierces the film and contacts the substrate, resulting in rapid wear and loss of lubrication effect. Ambient temperature below 1 773.15 K has no significant effect on the film’s lubrication effect. However, above this temperature, the film boundary starts to melt slowly. Upon reaching the melting point of molybdenum disulfide, the film's melting speed accelerates, leading to a loss of lubricating effect. Conclusions drawn from the study are as follows: The contact load of the molybdenum disulfide monolayer film exhibits excellent wear resistance and lubricity below 8 GPa; in the event of film damage, repeated friction processes can improve lubricating performance; the two-dimensional layered structure significantly influences the lubricating properties of the monolayer molybdenum disulfide film, and exposure to high temperature and heavy load can damage the film's layered structure.

      • 0+1
      • 1+1
      • 2+1
      • 3+1
      • 4+1
      • 5+1
      • 6+1
      • 7+1
      • 8+1
      • 9+1
      • 10+1
      • 11+1
      • 12+1
      • 13+1
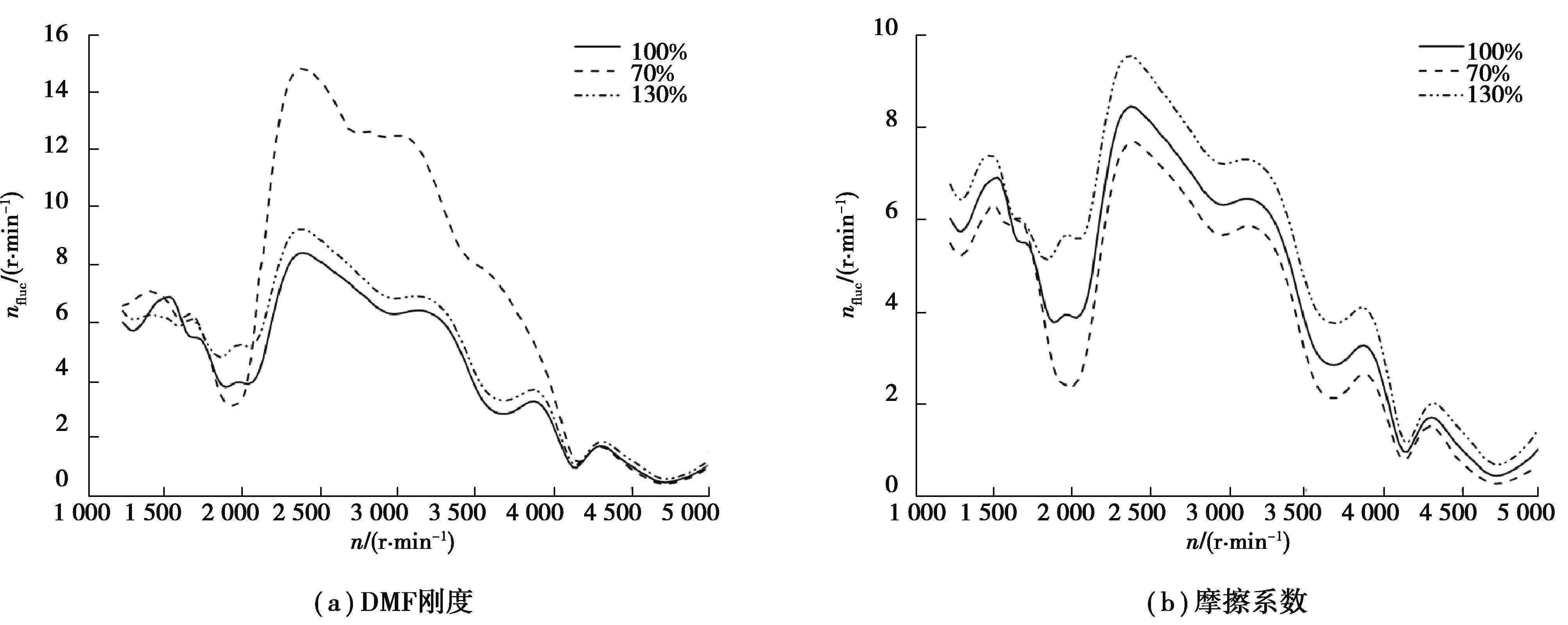
    • The influence of the dual-mass flywheel on vehicle driveline torsion vibration

      2024, 47(7):53-62. DOI: 10.11835/j.issn.1000-582X.2022.010

      Abstract (356) HTML (342) PDF 2.62 M (760) Comment (0) Favorites

      Abstract:To investigate the influence of the dual-mass flywheel (DMF) on the vehicle driveline torsion vibration, a DMF simulation model was built based on DMF theory analysis. The torsion stiffness characteristics of the DMF were measured under various amplitudes. The simulated and measured hysteresis cycle curves were then correlated. Subsequently, a driveline torsion vibration simulation model was developed using the correlated DMF model. The simulated and measured rotating speed fluctuation were compared under idle and 3rd gear wide open throttle (WOT) conditions. Sensitivity analysis of the DMF design parameters was conducted to study the matching design of driveline torsion vibration and DMF parameters. The results indicated that the DMF reduced rotating speed fluctuation amplitudes by 70% to 90% at the engine combustion main order frequencies, thereby decreasing the risk of torsion vibration issues.

      • 0+1
      • 1+1
      • 2+1
      • 3+1
      • 4+1
      • 5+1
      • 6+1
      • 7+1
      • 8+1
      • 9+1
      • 10+1
      • 11+1
      • 12+1
      • 13+1
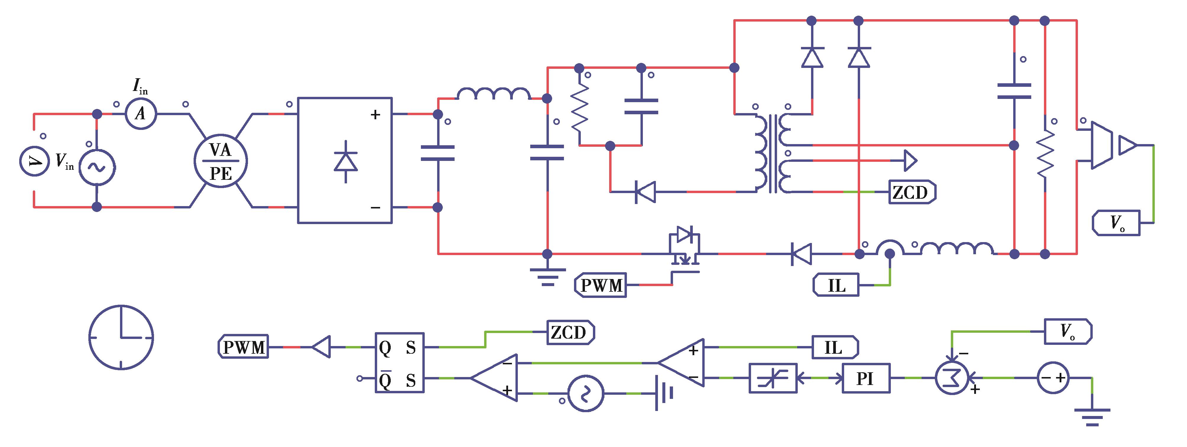
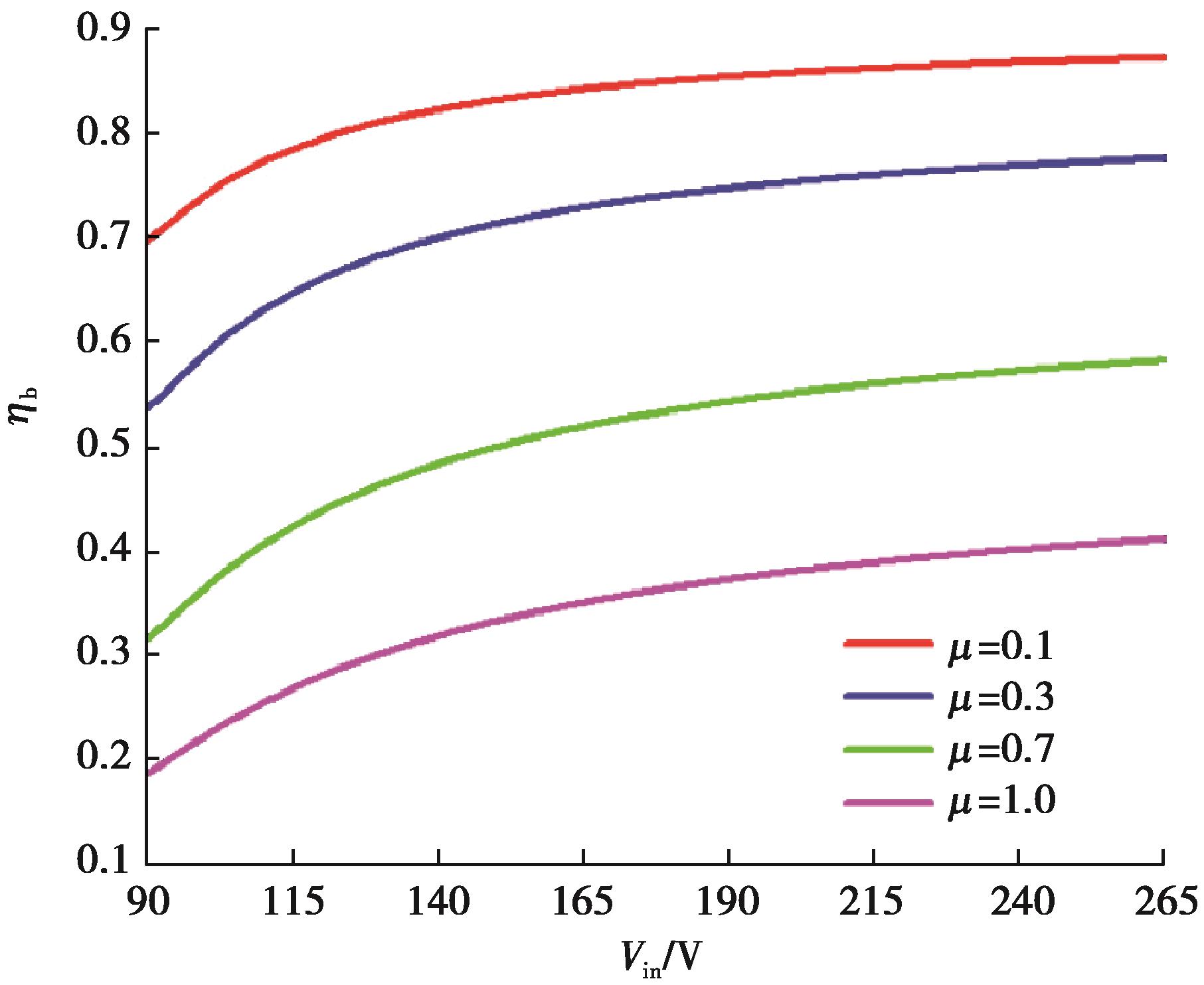
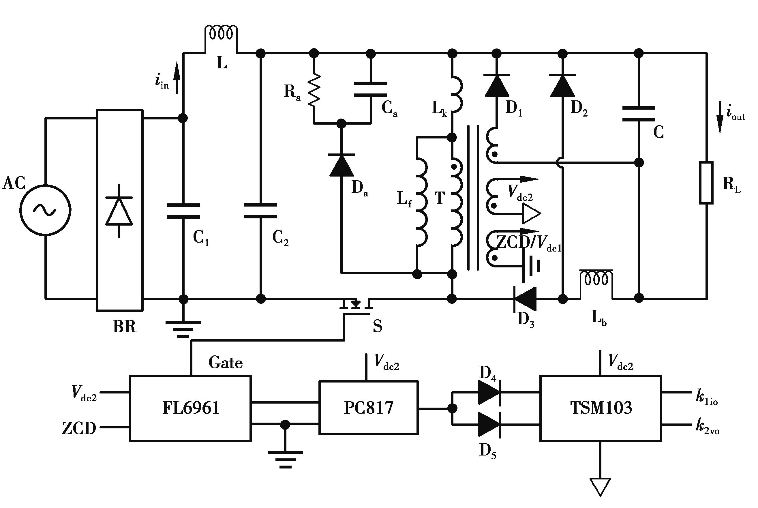
    • Integrated GaN single-switch power factor correction converter

      2024, 47(7):63-73. DOI: 10.11835/j.issn.1000-582X.2022.214

      Abstract (380) HTML (137) PDF 3.29 M (634) Comment (0) Favorites

      Abstract:Conventional buck power factor correction(PFC) converters suffer from the drawback of high harmonic current, making it challenging to comply with the IEC61000-3-2 Class C limits and limiting their applications. This paper presents and analyzes a single-switch integrated buck PFC converter. The converter is composed of a buck and flyback PFC converter in an input-parallel-output-parallel connection structure. Only one GaN switch and its control circuit are used, reducing the converter’s cost. With critical conduction mode constant-on-time control, the effect of the dead zone of the buck input current is eliminated by the flyback unit. Taking advantages of the buck and flyback PFC converters and the excellent performance of the GaN switch, the converter achieves high efficiency and low total harmonic distortion over a wide voltage input range. This paper introduces the circuit structure and working principle. The theoretical derivations are validated using PSIM simulation software. Finally, a 120 W prototype with 94.1% peak efficiency is built to verify the analysis results.

      • 0+1
      • 1+1
      • 2+1
      • 3+1
      • 4+1
      • 5+1
      • 6+1
      • 7+1
      • 8+1
      • 9+1
      • 10+1
      • 11+1
      • 12+1
    • Surface wave fine detection imaging of broadband towed seismic geophones

      2024, 47(7):74-85. DOI: 10.11835/j.issn.1000-582X.2022.210

      Abstract (377) HTML (95) PDF 11.03 M (739) Comment (0) Favorites

      Abstract:The traditional active source surface wave instrument, employing tapered velocity geophones, suffers from narrow frequency band and low longitudinal resolution. Manual movement of geophones one by one in traditional devices for measuring points results in inefficiency and inability to rapidly acquire high-density surface wave data at low cost, leading to low lateral resolution. This paper proposes a towed seismic surface wave data acquisition method suitable for hardened roads. Linear string and array towed gravity-coupled accelerometer geophones are designed to achieve high-density data acquisition with small geophone spacing, high sampling rate, and broad bandwidth. Traditionally, the influence of sampling rate on the detection accuracy of surface waves has been neglected. This paper suggests that high sampling rates can improve the accuracy of surface wave detection. Analysis of different sampling rates between model data and measured data shows that high sampling rates can suppress noise interference, amplify low-frequency energy, and ensure sufficient investigation depth. The surface wave data collected by the geophones in this study enables detailed description of velocity layer variations and identification of potential collapse locations. The application of towed seismic geophone for urban road collapse detection showcases efficient acquisition and precise detection capabilities.

      • 0+1
      • 1+1
      • 2+1
      • 3+1
      • 4+1
      • 5+1
      • 6+1
      • 7+1
      • 8+1
      • 9+1
      • 10+1
      • 11+1
      • 12+1
    • Robust optimization operation strategy of energy storage system for integrated energy stations in urban rail transit

      2024, 47(7):86-97. DOI: 10.11835/j.issn.1000-582X.2024.07.008

      Abstract (493) HTML (130) PDF 2.51 M (589) Comment (0) Favorites

      Abstract:With the acceleration of urbanization, the integration of renewable energy and advanced energy storage technologies holds great promise for improving energy efficiency in urban rail transit systems. However, this also brings challenges in energy system planning, configuration, and operation optimization. By analyzing the energy demand of traction loads and the dynamic characteristics of intermittent photovoltaic output within the rail transit system, a robust model for energy storage configuration and optimized operation under the polyhedron uncertainty set of source load was established. The objective function, subject to stability and economic constraints, aims to minimize the comprehensive daily average cost of energy storage. A column-and-constraint generation algorithm is used to solve the model. The simulation example assesses the impact of uncertainty on the scheduling operation plan and the daily total comprehensive cost, thereby validating the effectiveness of the proposed optimization model. The study has significant implications for understanding the role of energy storage systems as a key component in improving the resilience and stability of urban rail transit networks.

      • 0+1
      • 1+1
      • 2+1
      • 3+1
      • 4+1
      • 5+1
      • 6+1
      • 7+1
      • 8+1
      • 9+1
    • >Communication, Computer and Automation Engineering
    • Neural super-twisting sliding mode control of the ball and plate system with prescribed performance

      2024, 47(7):98-109. DOI: 10.11835/j.issn.1000-582X.2022.213

      Abstract (1189) HTML (99) PDF 2.59 M (572) Comment (0) Favorites

      Abstract:A novel control method, the self-recurrent wavelet neural network super-twisting non-singular fast terminal sliding mode (SRWNN_STNFTSM) control with prescribed performance, is proposed to improve the tracking control performance of the ball and plate system in the presence of dynamic uncertainties and unknown perturbations. The prescribed performance function (PPF) is used to convert the originally constrained position error of the ball and plate system into an unconstrained error model. The non-singular fast terminal sliding mode control (NFTSMC) sliding mode surface is introduced to resolve the singular issue of conventional terminal sliding mode control. Additionally, a compensation term of the tanh function is incorporated to improve the NFTSM sliding mode surface, adjusting the convergence speed and tracking accuracy. Moreover, the SRWNN_ STNFTSM controller is combined with the super-distortion algorithm (STA) to mitigate the effects of chattering and lumped disturbance. To address the lumped disturbance of the system and ensure high tracking accuracy, an adaptive SRWNN compensator is designed in conjunction with the STNFTSM. This compensator is aimed at eliminating disturbances and ensuring robustness. Simulation results compared with existing conventional sliding mode control methods demonstrate that SRWNN_STNFTSM exhibits excellent performance. It accurately tracks the ball and plate system under the influence of lumped disturbances.

      • 0+1
      • 1+1
      • 2+1
      • 3+1
      • 4+1
      • 5+1
      • 6+1
    • Routing optimization method for multi-domain traffic engineering in distributed software-defined networking

      2024, 47(7):110-124. DOI: 10.11835/j.issn.1000-582X.2022.217

      Abstract (356) HTML (119) PDF 2.08 M (664) Comment (0) Favorites

      Abstract:Addressing the challenge of unbalanced traffic management and scheduling in distributed software-defined networking (SDN) for traffic engineering, we propose a solution for traffic routing optimization across multi-control domains based on load balancing. Firstly, we define the composition of message traffic and the rules for intra-domain and inter-domain communication. Then, we establish an optimization model aiming at balancing controller loads and minimizing maximum link utilization. The model is based on the composition of control link traffic using four control messages, with link traffic divided into control message traffic and network traffic. Finally, we propose a two-layer routing algorithm based on communication rules. To improve the accuracy of the model solution, we introduce an improved discrete firefly algorithm. Evaluating the model using the ABILENE network and GEANT network, we assess indicators such as control message traffic, controller load, and link load. Experimental results show that the optimization model effectively balances loads between controllers and links, emphasizing the significance of managing message traffic in traffic engineering. Compared to centralized control modes, the average controller load in the flat distributed control mode is reduced by 47.3%, with the the maximum link utilization difference not exceeding 15%.

      • 0+1
      • 1+1
      • 2+1
      • 3+1
      • 4+1
      • 5+1
      • 6+1
      • 7+1
      • 8+1
      • 9+1
      • 10+1
    • Dynamic multi-organizational PBFT algorithm based on k-means

      2024, 47(7):125-139. DOI: 10.11835/j.issn.1000.582X.2024.07.011

      Abstract (267) HTML (250) PDF 2.16 M (511) Comment (0) Favorites

      Abstract:Federated blockchain systems find widely application in fields such as finance and logistics. However, the practical Byzantine fault tolerance (PBFT) algorithm, commonly applied to these systems, encounters challenges of low scalability and high communication cost, limiting its effectiveness in large-scale scenarios. To address these issues, the k-PBFT consensus algorithm, a dynamic multi-organizational practical Byzantine fault-tolerant algorithm, is proposed. The k-PBFT algorithm leverages an enhanced k-means algorithm to partition nodes into multiple autonomous organizations based on node time delays and communication distances. Each organization communicates through designated representative nodes. When a new node joins, it is assigned to the most suitable organization based on its characteristics. Additionally, the k-PBFT algorithm improves system security by introducing a reputation mechanism to distinguish honest nodes from malicious ones. It also implements a node tenure mechanism, giving honest node in the blockchain the opportunity to serve as representative or master node within an organization. Experimental results show significant improvements over the PBFT algorithm: the k-PBFT algorithm reduces communication complexity by 75%, decreases latency by 210 ms, and increases throughput by 100% with 100 nodes. In high-latency environments, the k-PBFT algorithm reduces latency by 20% and boosts throughput by 17% compared to the improved PBFT algorithm based on reputation grouping with 100 nodes.

      • 0+1
      • 1+1
      • 2+1
      • 3+1
      • 4+1
      • 5+1
      • 6+1
      • 7+1
      • 8+1
      • 9+1
      • 10+1
    • Optimal segmentation algorithm and empirical research for ordered samples in economic cycles

      2024, 47(7):140-148. DOI: 10.11835/j.issn.1000-582X.2023.042

      Abstract (537) HTML (146) PDF 2.18 M (760) Comment (0) Favorites

      Abstract:Clustering often plays a foundational role in solving practical problems. The partitioning of economic cycles into stages represents a specialized clustering challenge, requiring the segmentation of sequential time series samples. The orderly division of economic cycle stages is fundamental to studying problems related to economic fluctuations. This paper presents an economic development indicator vector based on data from the gross domestic product(GDP)and consumer price index of residents(CPI). It introduces an optimal segmentation algorithm for ordered samples to partition economic cycle stages and analyzes the algorithm’s accuracy trend and optimal segmentation effect using sample data from the 3rd quarter of 1948 to the 2nd quarter of 2008 of the United States, and from the 3rd quarter of 1971 to the 2nd quarter of 2008 of Japan. The study offers an efficient and concise algorithm for delineating economic cycle stages.

      • 0+1
      • 1+1
      • 2+1
      • 3+1
      • 4+1
      • 5+1
      • 6+1
      • 7+1
      • 8+1
      • 9+1
      • 10+1
      • 11+1
      • 12+1
      • 13+1
      • 14+1
      • 15+1

Current Issue


Volume , No.

Table of Contents

Archive

Volume

Issue

Most Read

Most Cited

Most Downloaded